超星平台
认证入口
简体中文
English
网站首页
学校概况
党建工作
专业风采
交流合作
省高水平
德育园地
教学教研
招生就业
教学教研
教学动态
教研资讯
课题研究
师德师风建设
人培方案公示
第二批省级规划教材推荐专栏
课程思政
广东省第三批中等职业教育“双精准”立项建设专业
省教学成果奖评审专栏
首页
教学教研
教学教研
20
2018-04
4-1-3 茶艺专业校企合作项目一览表(含合作协议)
20
2018-04
3-2-6 校内实训情境成果总结
20
2018-04
3-2-4学生校内真实茶事服务情况一览表
20
2018-04
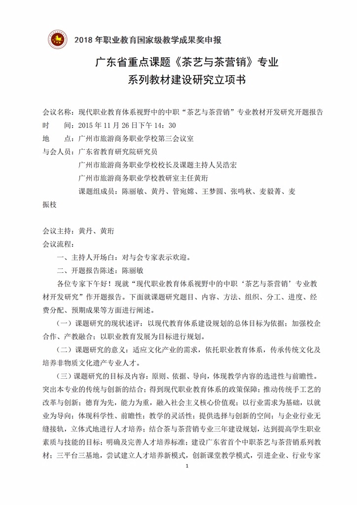
3-1-17 广东省重点课题《茶艺与茶营销》专业系列教材建设研究立项书
目前在第
17
页,
共有
28
页,
共有
109
条记录
第一页
上一页
16
17
18
...
28
下一页
最后一页
跳转到
页
联系我们
法律声明
网站地图
友情链接
通知公告
学校动态
媒体报道
Copyright © 2018 广州市旅游商务职业学校 All Rights Reserved.
粤ICP备17072942号
关注我们 >>