超星平台
认证入口
简体中文
English
网站首页
学校概况
党建工作
专业风采
交流合作
省高水平
德育园地
教学教研
招生就业
教学教研
教学动态
教研资讯
课题研究
师德师风建设
人培方案公示
第二批省级规划教材推荐专栏
课程思政
广东省第三批中等职业教育“双精准”立项建设专业
省教学成果奖评审专栏
首页
教学教研
教学教研
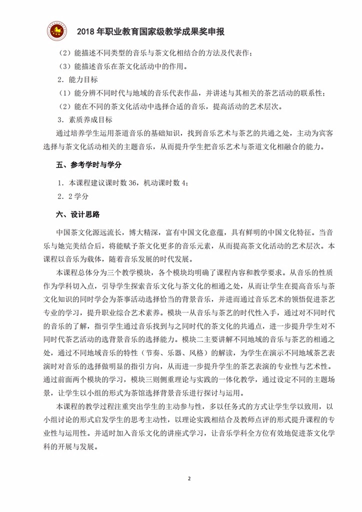
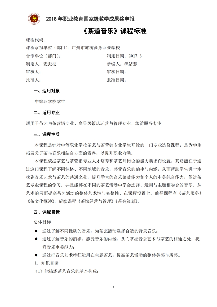
2-2-7《茶道音乐》课程标准
发布日期:2018-04-20
返回列表
下一篇:2-2-6《茶营养与健康》课程标准
上一篇:2-2-8《茶品营销》课程标准
联系我们
法律声明
网站地图
友情链接
通知公告
学校动态
媒体报道
Copyright © 2018 广州市旅游商务职业学校 All Rights Reserved.
粤ICP备17072942号
关注我们 >>