超星平台
认证入口
简体中文
English
网站首页
学校概况
党建工作
专业风采
交流合作
省高水平
德育园地
教学教研
招生就业
教学教研
教学动态
教研资讯
课题研究
师德师风建设
人培方案公示
第二批省级规划教材推荐专栏
课程思政
广东省第三批中等职业教育“双精准”立项建设专业
省教学成果奖评审专栏
首页
教学教研
教学教研
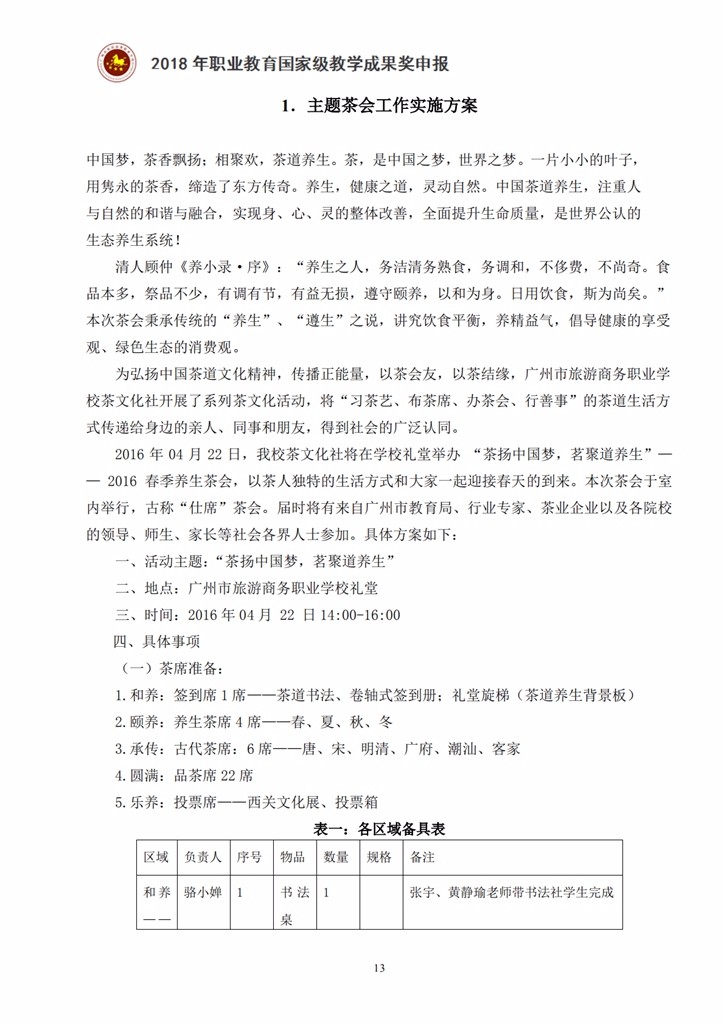
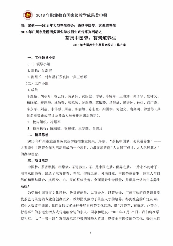
3-2-3 校内茶艺馆真实服务实训案例
发布日期:2018-04-20
返回列表
下一篇:4-2-3 参加全国茶艺教学研讨会情况一览表
上一篇:4-2-2 新增《茶艺与茶营销》专业论证报告(供销行指委)
联系我们
法律声明
网站地图
友情链接
通知公告
学校动态
媒体报道
Copyright © 2018 广州市旅游商务职业学校 All Rights Reserved.
粤ICP备17072942号
关注我们 >>