超星平台
认证入口
简体中文
English
网站首页
学校概况
党建工作
专业风采
交流合作
省高水平
德育园地
教学教研
招生就业
教学教研
教学动态
教研资讯
课题研究
师德师风建设
人培方案公示
第二批省级规划教材推荐专栏
课程思政
广东省第三批中等职业教育“双精准”立项建设专业
省教学成果奖评审专栏
首页
教学教研
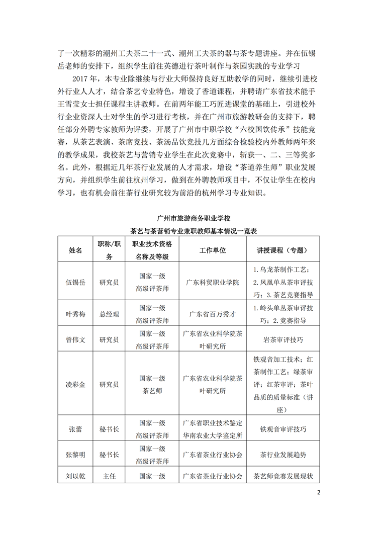
教学教研
能工巧匠进课堂总结报告
发布日期:2018-04-16
返回列表
下一篇:校企合作机制建设-学生实习管理机制
上一篇:4-1-2 三平台三基地建设报告
联系我们
法律声明
网站地图
友情链接
通知公告
学校动态
媒体报道
Copyright © 2018 广州市旅游商务职业学校 All Rights Reserved.
粤ICP备17072942号
关注我们 >>